分享健康之道, 七彩人生美好
随着年龄增长,肌肉萎缩(少肌症)和骨质流失(骨质疏松)严重威胁着老年人的健康与生活质量。近期发表于《Nature Communications》的一项研究揭示了一种名为心肌营养因子样细胞因子1( Cardiotrophin-like cytokine factor 1, CLCF1)的肌肉因子在运动对抗肌肉骨骼衰老过程中的核心作用。
CLCF1:运动诱导的肌肉因子,随衰老而减少
CLCF1主要由骨骼肌分泌,属于白细胞介素-6(IL-6)家族。研究发现,无论是在人类还是小鼠中,血液循环中的CLCF1水平都随年龄增长而显著下降。而运动训练,特别是抗阻运动和高强度间歇训练,能有效上调年轻和老年个体(包括人和啮齿动物)体内的CLCF1水平。
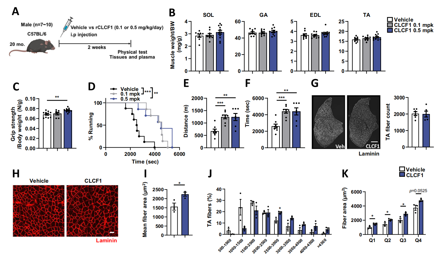
为了验证CLCF1的功能,研究者在老年雄性小鼠模型中通过注射恢复其CLCF1水平。结果令人振奋:恢复CLCF1显著改善了肌肉功能,表现为握力增强、奔跑耐力提升、肌纤维横截面积增大、肌肉收缩的强直力量和疲劳抗性增加。同时,它还改善了葡萄糖耐量,并增强了肌肉线粒体的基础呼吸、ATP生成能力和最大呼吸能力。更重要的是,CLCF1还能减轻年龄相关的骨质流失,增加骨量并改善骨微结构,如增加小梁骨的数量和厚度、减少其分离度,并增加皮质骨的体积分数和厚度。
相反地,当研究者使用工程化受体eCNTFR阻断CLCF1的活性时,运动带来的对肌肉力量和骨骼健康的益处则被显著取消,这直接证明了CLCF1在介导运动对肌肉骨骼保护作用中的不可或缺性。
CLCF1的作用机制:
CLCF1通常需要与伴侣蛋白(细胞因子受体样因子1,cytokine receptor-like factor 1, CRLF1)形成复合物才能有效分泌和发挥功能。衰老小鼠中CRLF1表达显著下降(Fig S2),这可能是血浆CLCF1年龄性减少的主因。CLCF1通过结合细胞膜上的受体CNTFRα,招募信号转导受体gp130和白血病抑制因子受体(LIFRβ)形成三聚体复合物,从而激活下游的JAK/STAT、MAPK/ERK和PI3K/AKT等信号通路。
· 在改善肌肉功能与代谢方面: CLCF1激活肌肉细胞中的AKT/mTOR/S6K、STAT3和ERK1/2信号通路,同时抑制FoxO1/3信号通路,这有助于促进肌肉蛋白质合成并抑制分解。它还能显著促进肌肉细胞的葡萄糖摄取和糖酵解能力,部分逆转衰老肌肉中糖酵解关键酶(如PFKM、PKM2)表达的下调,并增强线粒体呼吸功能。这种对支持爆发力的糖酵解和支持耐力的线粒体氧化代谢的双重促进作用,可能是其改善老年肌肉功能的关键机制。
· 在促进骨骼健康方面: CLCF1在体外和体内均能显著抑制破骨细胞的形成和活性。其机制是通过激活STAT1显著抑制c-Fos蛋白,并下调破骨关键基因(如Acp5)从而抑制破骨细胞分化。同时,CLCF1也能促进成骨细胞的分化和活性,增强碱性磷酸酶(ALP)活性、矿化结节形成以及成骨细胞标志基因(如Runx2, Alpl, Ibsp)的表达,这主要通过激活STAT3信号通路实现。值得注意的是,在老年小鼠中,CLCF1对增加成骨细胞数量的作用相对有限,这可能与老年小鼠成骨细胞前体细胞减少,导致CLCF1促骨形成作用弱于年轻个体有关。但其显著增加骨量的效果提示在衰老状态下,抑制骨吸收的作用可能比直接刺激骨形成更为突出。
既然CLCF1对抗肌肉骨骼衰老如此重要,提升其水平的有效途径是什么?
研究给出了明确答案:运动。研究观察到,抗阻运动和高强度间歇运动(HIIT) 能显著提高年轻人和老年人的血浆CLCF1水平。例如,年轻男性进行一小时抗阻运动或高强度间歇训练后,以及老年人进行16周抗阻训练或12周弹力带高速力量训练后,CLCF1水平均升高。年轻巴西柔术运动员(高强度训练)基线CLCF1水平显著高于普通年轻人,提示长期训练可能累积提升CLCF1。然而,中等强度的跑步机有氧运动(一小时)并未显著提升血浆CLCF1水平。这表明CLCF1对涉及肌肉强烈收缩的运动形式反应更为敏感。对于老年人,长期的抗阻训练是恢复和维持CLCF1水平、从而改善肌肉骨骼健康的有效策略。
CLCF1的发现为理解运动延缓肌肉骨骼衰老的分子机制提供了新视角。它或其信号通路的关键分子,有望成为开发治疗少肌症和骨质疏松等年龄相关疾病的新药物靶点。此外,血液循环中的CLCF1水平有潜力作为评估个体(尤其是老年人)对运动干预反应性的生物标志物,有助于制定个性化的运动处方。当然,未来仍需深入研究CLCF1在不同类型运动中的精确调控机制、其受体信号在肌肉骨骼组织中的具体作用方式等。
结论: 这项研究首次系统性地揭示了肌肉因子CLCF1在介导运动对抗肌肉骨骼衰老中的核心作用。它随年龄增长而下降,但可通过特定的运动(特别是抗阻和高强度运动)上调。恢复CLCF1水平能有效改善老年动物的肌肉功能(力量、耐力、代谢)和骨骼健康(抑制骨吸收、促进骨形成)。这一发现深化了我们对运动益处的分子理解,也为未来开发靶向CLCF1通路、改善老年肌肉骨骼健康的干预策略奠定了重要基础。
重要提示: 这些令人鼓舞的发现目前主要基于动物模型(小鼠)和初步的人体观察研究。将CLCF1直接应用于人类抗衰老治疗,还需要进行大量深入的临床前安全性、有效性评估以及后续的临床试验。其作为生物标志物的潜力也需在更大规模、更严谨的人群研究中进一步验证。无论如何,这项研究再次印证了规律运动(尤其是力量训练)是维护肌肉骨骼健康、延缓衰老进程的基石。
参考文献:
Kang JS, Kim JH, Kim MJ, Min B, Lee SM, Go GY, Kim JW, Kim S, Kwak JY, Chun SW, Song W, Moon HY, Chung SG, Park DH, Park JH, Kim C, Lee KP, Kwon ES, Kim N, Kwon KS, Yang YR. Exercise-induced CLCF1 attenuates age-related muscle and bone decline in mice. Nat Commun. 2025 May 22;16(1):4743.